
Save your precious time and money, tackle the JSDA exam with us.
JSDA provide the top notch quality of service for candidate like you to prepare the JSDA exam.
Our international support team support Japanese, English and Chinese.
All desktop, mobile and tablet are supported, there is no need to download any mobile apps and you can study immediately.




We have helped thousands of candidates like you to achieve their goal.
AceJSDA equips you to master the JSDA exam with extensive resources that simplify even the most complex JSDA (Job Skills Development Assessment) concepts. Our clear and concise explanations enable you to understand essential topics, promoting lasting retention of crucial information.


Prepare for the JSDA exam from any location and at your convenience with AceJSDA’s fully optimized platform. Regardless of whether you are on a desktop, tablet, or smartphone, our intuitive interface ensures a seamless study experience across all devices.
Stay ahead in the dynamic JSDA environment with AceJSDA’s continuously updated resources. Our materials are regularly revised to align with the latest JSDA exam standards and criteria, ensuring you are always studying the most relevant information.


Unlock Your Success with Comprehensive JSDA Study NotesOur expertly crafted key study notes provide a clear and detailed summary of essential JSDA concepts. AceJSDA gives you the resources needed to enhance your study routine and maximize exam readiness.
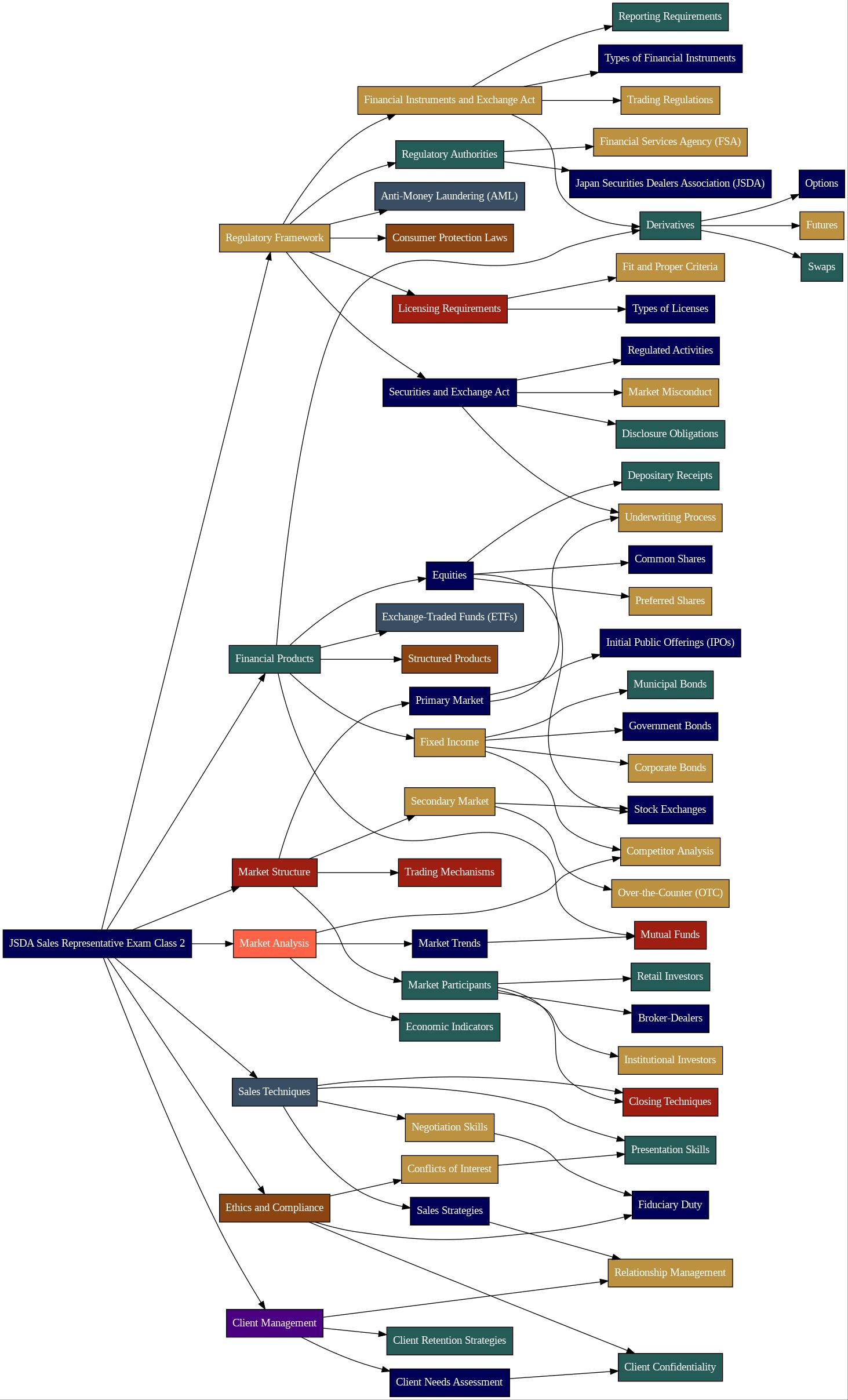
The JSDA exam may seem daunting, but AceJSDA offers a study mindmap that illustrates the connections between topics. This resource boosts your strategic study skills, enhancing your concentration and overall efficiency.


Integrate our AceJSDA platform into your device’s home screen for instant access to your learning journey with just one tap.
Achieve JSDA Mastery. Shape the Future.